|
认识基础油:稀释精油必备的植物油 基础油(Base Oil或Carrier Oil),又称媒介油或基底油。大多数的精油无法直接抹在皮肤上,它们必须在基础油中稀释后,才可以广泛用在我们人体的肌肤上。
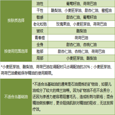
如何选择基础油? 大部分基础油萃取自植物的坚果或种子,本身就有很好的营养成分,里面所富含的维生素即便不与精油搭配也有很好的功效,配合适当的精油使用,更有“加分”效果。 用于芳香疗法的基础油是在60℃以下冷压萃取得来,可以将植物中的矿物质、维生素、脂肪酸等营养物质完全充分吸收,给予皮肤除精油功能外的滋养帮助。 |
